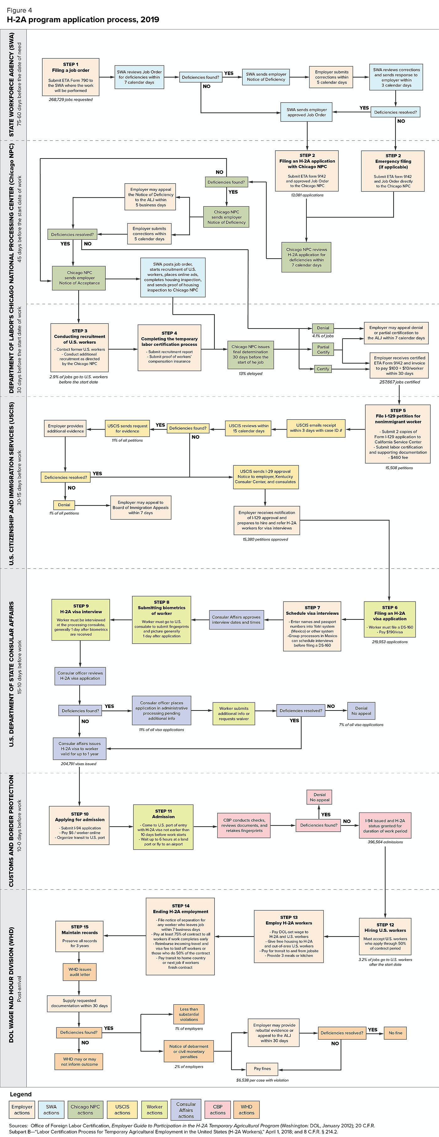
The Cato Institute published my latest Immigration Research and Policy Brief today. It provides basic facts about the H‑2A visa program that farms use to hire guest workers. It contains a massive table of the 209 major H‑2A rules that farmers must follow, which stretches for 14 pages in the print version, but perhaps nothing captures H‑2A’s oppressive level of regulatory morass than Figure 4’s flow chart of the H‑2A process.

The flow chart is a two-page maze of bureaucracy. It contains 69 action boxes. At every point there’s a possibility that an application or worker could be denied or delayed, upending the harvest for farmers. Its six sections represent the six government entities that conduct oversight over the H‑2A program and that have the power to bar employers from hiring workers. Embedded within each step are dozens of rules and requirements. Each box represents a cost to employers and workers preparing and justifying their need to hire or work in this country.

Looking at this interminable regulatory labyrinth, is it any wonder that illegal immigration continues?

h2a flow chart full